设为首页
收藏本站
手机版
用户名
Email
自动登录
找回密码
密码
登录
立即注册
快捷导航
网站首页
港彩大厅
澳彩大厅
六合图库
玄机资料
香港挂牌
新版跑狗
老版跑狗
金旺信箱
六信红字
讀者論壇
全年资料
搜索
搜索
本版
帖子
用户
任我发导航网址① 169933.com ② 190033.com ③ 196633.com ④ 209933.com ⑤448448.com ⑥448448.net ⑦ 任我发心水论坛.com ⑧ 任我发论坛.com ⑨ 448448.bet ⑩448448.app 448f.com 广告联系飞机 @my55678
任我发心水论坛
»
网站首页
›
交流与讨论
›
港彩大厅
›
88期转薄荷翠解另挂牌,需要请看
返回列表
88期转薄荷翠解另挂牌,需要请看
[复制链接]
阅读字号:
大
中
小
微信扫一扫 分享朋友圈
已有
4839788
人穿越成功
教程:手机怎么扫描二维码
知足常乐
发表于 2022-11-5 20:14:58
来自手机
|
显示全部楼层
|
阅读模式
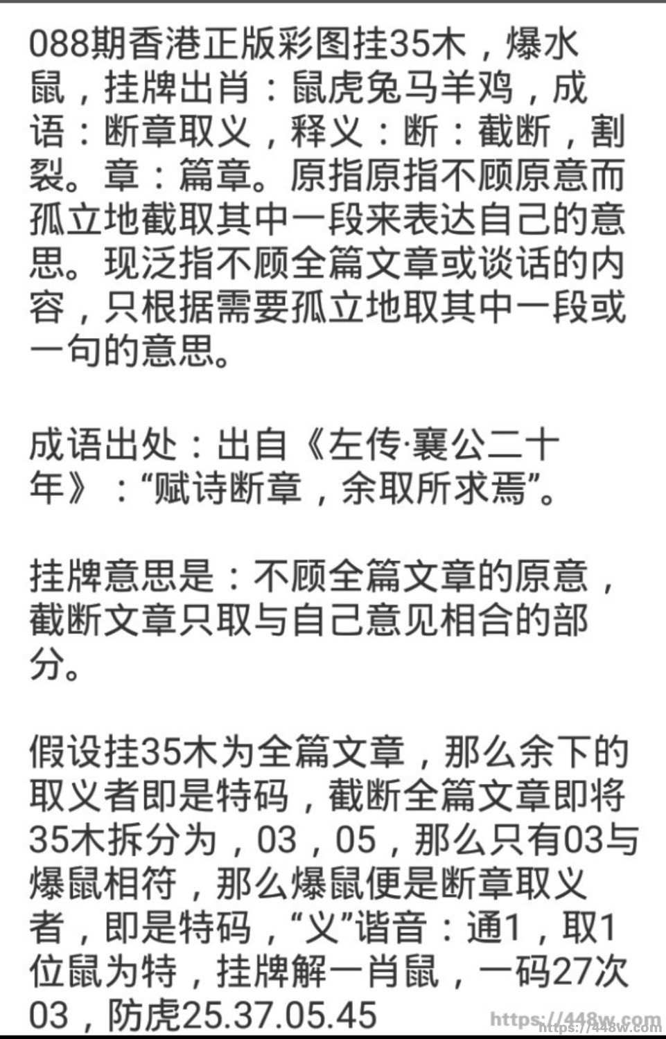
88期需要请看
百万提醒:文明论码、禁止灌水。发布网址、联系方式、网站名称、攻击、互喷、讲脏话、违者封号处理。
回复
使用道具
举报
莫代也
发表于 2022-11-5 20:31:19
来自手机
|
显示全部楼层
薄荷翠
今晚看首位出特,“缆”
我要说一句
我要说一句
回复
支持
反对
使用道具
举报
返回列表
高级模式
B
Color
Image
Link
Quote
Code
Smilies
您需要登录后才可以回帖
登录
|
立即注册
本版积分规则
发表回复
回帖并转播
回帖后跳转到最后一页
B
Color
Link
Smilies
您需要登录后才可以回帖
登录
|
立即注册
提交
还可输入
200
个字符
浏览过的版块
金旺信箱
六合图库
玄机资料
澳彩大厅
讀者論壇
老版跑狗
Copyright © 2000-2022 www.448w.com All Rights Reserved 二四六天天好彩免费资料大全 版权所有
快速回复
返回顶部
返回列表